喜讯 | drophil 泽点全自动化学发光免疫分析仪获批二类医疗器械注册证

企业动态
发布时间:2025年04月17日

1.jpg


尖果生物科技自主研发的仪器荣获广东省药品监督管理局颁发《第二类医疗器械注册证》

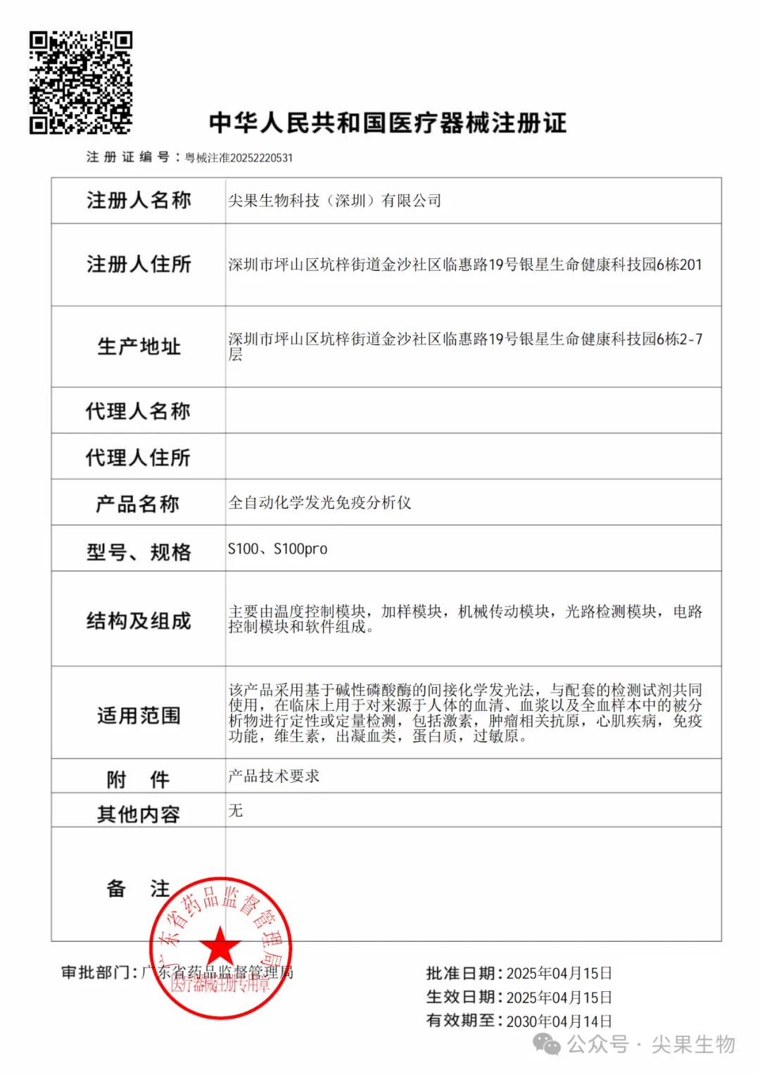
2025年4月15日,drophil 泽点自主研发产品:单人份全自动化学发光免疫分析仪( 型号:S100、S100pro),成功获得广东省药品监督管理局颁发的第二类医疗器械注册证。

       2025年4月15日,drophil 泽点迎来重大里程碑——其自主研发的单人份全自动化学发光免疫分析仪( 型号:S100、S100pro),成功获得广东省药品监督管理局颁发的第二类医疗器械注册证,注册证编号:粤械注准20252220437。

       此次证书的获批,充分彰显了 drophil 泽点在医疗器械领域的技术实力与创新能力,标志着其研发成果获得了监管部门的高度认可。同时,这也有力印证了 S100 和 S100pro 全自动化学发光免疫分析仪完全符合国家医疗器械相关标准,进一步夯实了公司产品线的业务布局。随着仪器注册证的正式获批,drophil 泽点不仅为客户提供了更丰富的产品选择,更以专业高效的诊断解决方案赋能行业,为我国体外诊断产业的高质量发展注入新动力,助力产业迈向新高度。

关于 drophil 泽点

       drophil 泽点是尖果生物科技旗下人医诊断品牌,尖果生物科技坐落于中国深圳坪山国家生物医药产业基地,服务全球市场,致力于为急诊、ICU、胸痛中心、卒中中心、宠物诊所等场景提供多元化即时诊断解决方案。

       我们汇聚行业顶尖人才,成功构建化学发光、分子、血球、基于 AI 技术的血液学及形态学分析等多技术平台 POCT 诊断产品并广泛应用在心肌炎症、甲状功能、性激素、传染病、血常规、肝功能等临床诊断领域。

< >